01电动与自锁混合电路

这种控制增加了一个中间继电器,当我们按下SB2时,中间继电器KA形成自锁,同时自身的常开点闭合KM线圈得电,按下SB1时KM和KA的线圈同时失电。按下SB3时接触器KM线圈得电松开SB3时KM线圈失电,点动控制。这种接线控制效果比较好,直接给大家上实物接线图吧。
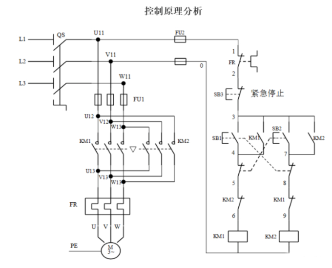
02接触器互锁电动机正反转控制电路

正向转动控制:合上电源开关Q,按下正向起动按钮SB2,接触器KM1的线圈通电并吸合,其主触点闭合,常开辅助触点闭合自锁,电动机M正向旋转。同时KM1的常闭辅助触点断开,避免接触器KM2通电。这时电动机所接电源的相序为A-B-C。
反向转动控制:如果需要电动机由正向旋转变为反向旋转,先按下停止按钮SB1,使正转电路断开,然后再按下反向起动按钮SB3,接触器KM2线圈通电并吸合,其主触点和常开辅助触点闭合,使电动机反转。同时KM2的常闭辅助触点断开,避免接触器KM1通电。这时电动机所接电源相序为C-B-A。
如要电动机停止,只需按下停止按钮SB1即可。
这种控制电路在改变电动机转向时,需要先按停止按钮,再按反转起动按钮,才能使电动机反转。本电路适用于需可逆运行的各种生产机械。
03电机双重联锁正反转控制

正反转控制运用生产机械要求运动部件能向正反两个方向运动的场合。如机床工作台电机的前进及后退控制;万能铣床主轴的正反转控制;圈板机的辊子的正反转;电梯、起重机的上升及下降控制等场所。
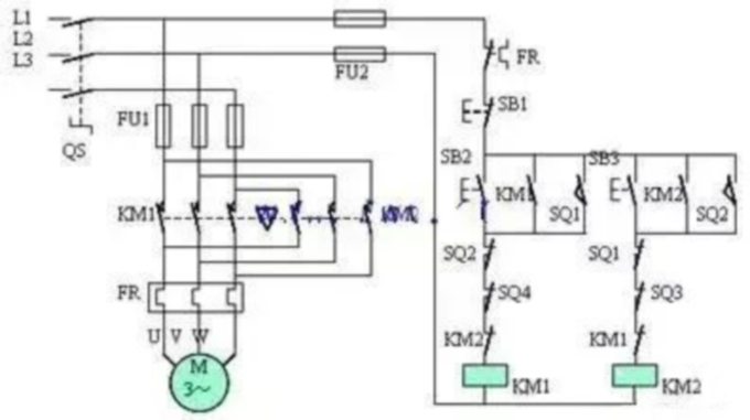
04自动往返控制电路

合上电源开关QS,按下起动按钮SB2,KM1线圈得电,KM1联锁触点和自锁触点分别断开和闭合,起到联锁和自锁保护作用,KM1主触点闭合,电动机正转,拖动工作台右移。
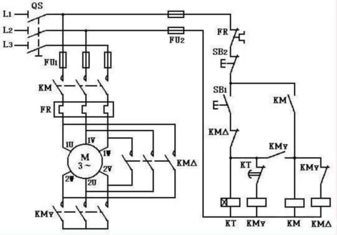
05星三角降压启动电路

所谓星三角降压启动是指启动时先把三相绕组做星型连接,等电动机达到一定转速再切换为角形连接进行全压运转。因此星三角降压启动只能用于正常运行时做三角形接法的电动机上。